忻州长安网,欢迎您!

联系我们

当前位置: 首页>>要闻>>正文
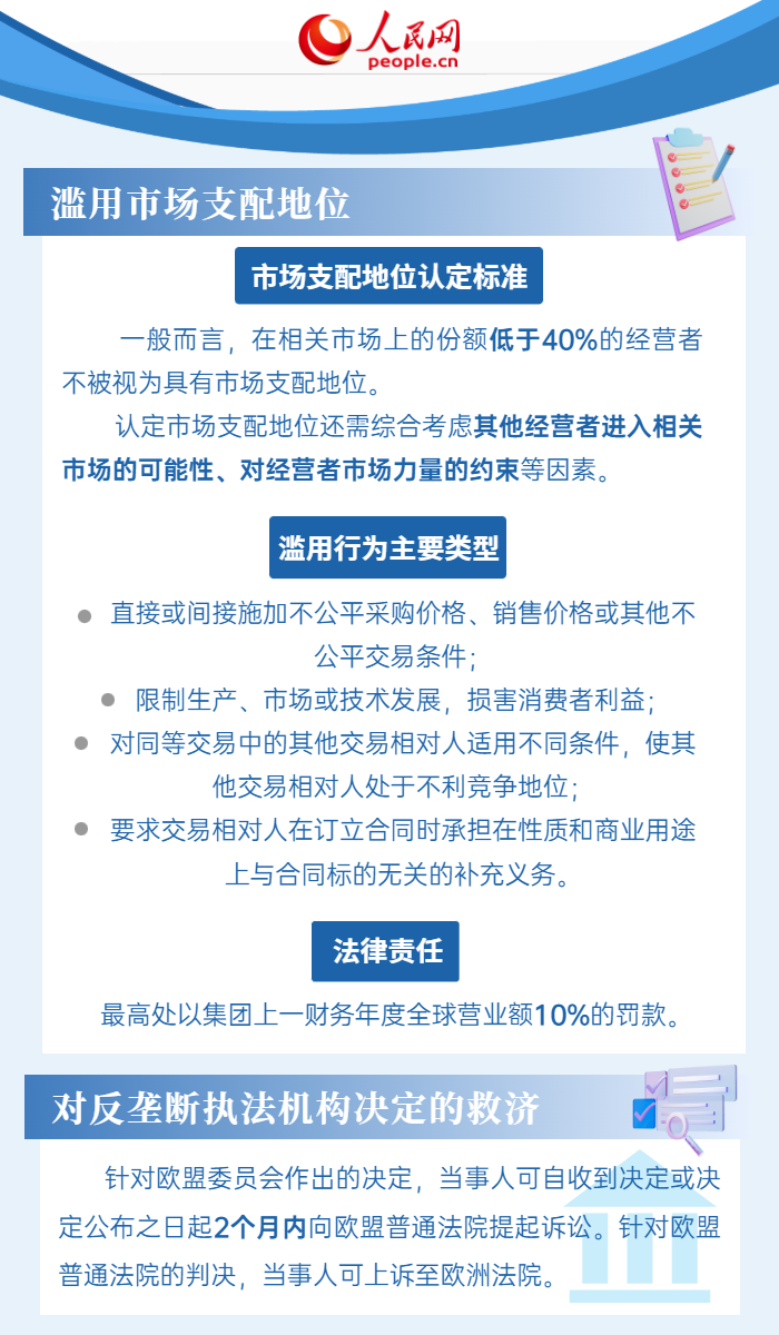
“企业海外反垄断合规指引”系列二
6张图了解欧盟反垄断法律法规
2026-01-29 16:22   人民网

近年来,我国企业国际化进程加速,越来越多企业“走出去”参与国际竞争。针对企业比较关心的海外反垄断合规问题,人民网联合市场监管总局反垄断二司特推出“企业海外反垄断合规指引”系列图解,按国别市场分类带您了解境外反垄断法律制度,为广大企业经营者提供参考。

来源:市场监管总局反垄断二司

设计/制作:郝帅

(责任编辑:梁艳)

关闭窗口


主办:中共忻州市委政法委员会


联系方式:0351-7024500


Copyright 2018 www.xinzhoupeace.gov.cn All Rights Reserved.


忻州长安网 版权所有 晋ICP备15003577号-1